FILTER RULE - MIKROTIK FIREWALL
FILTER RULE - MIKROTIK FIREWALL
Menurut wiki mikrotik
Firewall
Menurut wiki mikrotik Firewall adalah alat yang menyediakan fungsi keamanan yang digunakan untuk mengelola aliran data ke, dari dan melalui router. Firewall juga digunakan sebagai cara untuk mencegah atau meminimalkan resiko keamanan yang melekat dalam menghubungkan ke jaringan lain.
Miktrotik RouterOS memiliki implementasi firewall yang sangat kuat dengan fitur termasuk :
Klarifikasi traffic menurut :
Chains
Menurut wiki mikrotik Firewall beroperasi dengan aturan firewall. setiap aturan terdiri dari dua bagian - pencocokan yang mencocokkan aliran lalu lintas dengan kondisi yang diberikan dan tindakan yang mennetukan apa yang cocok.
Aturan penyaringan firewall dikelompokkan bersama dalam chains. ini memungkinkan suatu paket untuk dicocokkan dengan satu kriteria umum dalam satu chains, dan kemudian diteruskan untuk diproses terhadap beberapa kiteria umum lainnya ke chains lainnya.
Ada 3 chains standart yang tidak bisa dihapus :
____.2019. Manual:IP/Firewall/Filter
https://wiki.mikrotik.com
diakses pada tanggal 26 oktober 2019 pada pukul 8:00
____.2019.Mikrotik.ID: Penggunaan Custom Chain pada Firewall Mikrotik
http://mikrotik.co.id
diakses pada tanggal 26 oktober 2019 pada pukul 9:20
Rizkyunix .2014. Blok Paket ICMP Mikrotik (Blok Ping)
https://rizkiunix.wordpress.com/2014/02/15/blok-paket-icmp-mikrotik-blok-ping/
diakses pada tanggal 26 oktober 2019 pada pukul 10:30
Azhar. 2016.Memblokir situs web menggunakan mikrotik
https://azhar055.wordpress.com/2016/12/06/memblokir-situs-web-menggunakan-mikrotik/
diakses pada tanggal 26 oktober 2019 pada pukul 14:20
Menurut wiki mikrotik
Firewall
Menurut wiki mikrotik Firewall adalah alat yang menyediakan fungsi keamanan yang digunakan untuk mengelola aliran data ke, dari dan melalui router. Firewall juga digunakan sebagai cara untuk mencegah atau meminimalkan resiko keamanan yang melekat dalam menghubungkan ke jaringan lain.
Miktrotik RouterOS memiliki implementasi firewall yang sangat kuat dengan fitur termasuk :
- Inspeksi paket stateful
- Deteksi protokol peer-to-peer
- Filtering protokol layer 7
Klarifikasi traffic menurut :
- Sumber alamat MAC
- Alamat IP (jaringan atau daftar) dan jenis alamat (siaran, lokal, multicast, unicst)
- Port atau kisaran port
- Protokol IP
- Opsi protokol (tipe ICMP dan bidang kode, flag TCP, opsi IP, dan MSS)
- Antarmuka paket tiba atau ditinggalkan
- Aliran internal dan tanda kloneksi
- Byte DSCP
- Konten paket
- Tingkat dimana paket tiba dan nomor urut
- Ukuran paket
- Waktu kedatangan paket
- Dan masih banyak lagi
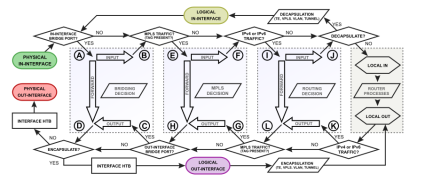
Chains
Menurut wiki mikrotik Firewall beroperasi dengan aturan firewall. setiap aturan terdiri dari dua bagian - pencocokan yang mencocokkan aliran lalu lintas dengan kondisi yang diberikan dan tindakan yang mennetukan apa yang cocok.
Aturan penyaringan firewall dikelompokkan bersama dalam chains. ini memungkinkan suatu paket untuk dicocokkan dengan satu kriteria umum dalam satu chains, dan kemudian diteruskan untuk diproses terhadap beberapa kiteria umum lainnya ke chains lainnya.
Ada 3 chains standart yang tidak bisa dihapus :
- Input
Digunakan untuk memproses paket yang memasuki router melalui salah satu antarmuka dengan alamat IP yang bertujuan untuk salah satu alamat router. paket yang melewati router tidak diproses sesuai aturan chains input.
- Output
Digunakan untuk memproses paket yang berasal dari router dan meninggalkannya melalui salah satu antarmuka. paket yang melewati router tidak diproses terhadap aturan chains keluaran (output).
- Forwad
Digunakan untuk memproses paket yang melewati router
Firewall
Menurut mikrotik.co.id firewall adalah fitur yang digunakan untuk filtering akses (Filter Rule), Forwading (NAT), dan juga menandai paket dari traffic data yang melewati router (magle).
Fitur utama dari firewall adalah chains. chains memiliki kegunaan untuk menentukan jenis traffic yang akan dimanage pada fitur firewall seperti Filter Rule, NAT, Magle memiliki opsi chains berbeda.
Filter Rule
Filter Rule terdapat 3 macam chains tersedia yaitu :
- Forward
Digunakan untuk memproses traffic yang hanya melewati router. Misalnya traffic dari jaringan publik ke local atau sebaliknya. Contohnya traffic browsing ke internet dapat dimanage oleh fitewall dengan chains forwad.
- Input
Digunakan untuk memproses traffic paket dat yang masuk ke dalam router melalui interface yang ada pada router dan memiliki tujuan IP address. jenis traffic ini berasal dari jaringan publik maupun dari jaringan lokal dengan tujuan router itu sendiri. Contohnya mengakses router menggunakan winbox, webfig, tenet baik dari publik maupun lokal.
- Output
Digunakan untuk memproses traffic paket data yang keluar dari router. traffic ini berasal dari router dengan tujuan jaringan publik maupun jaringan lokal. Misalnya dari new terminal winbox, kita ping ke IP google. maka traffic ini bisa ditangkap di chains di output.
NAT (Network Address Translation )
NAT ini terdiri dari 2 macam opsi chains yaitu :
dst-nat memiliki fungsi untuk mengubah destination address pada sebuah paket data. berfungsi dari chains ini adalah mengubah atau mengganti IP Address tujuan pada sebuah paket data.
src-nat memiliki fungsi untuk mengubah source address dari sebuah paket data. .banyak digunakan ketika kita melakukan akses website dari jaringan LAN.
MAGLE
MAGLE memiliki fungsi untuk menandai sebuah koneksi atau paket data, yang melewati route, masuk ke router ataupun yang keluar dari router. MAGLE setring dikombinasikan dengan fitur management Bndwicth, Routing policy dll.
MAGLE terdapat j5 macam pilihan untuk chains yaitu :
- Forwad
- Input
- Output
- Prerouting
- Postrouting
Fungsi masing-masing chains MAGLE yaitu:
- Forwad input, output
Sebenarnya penjelasan ini sama dengan pada filter rules. namun pada magle, semua trffic forwad, input, output, bsa ditandai berdasarkan koneksi / paket / paket data.
- Prerouting
Koneksi yang masuk ke router dan melewati router. traffic yang melewati router dan traffic yang masuk ke dalam router dapat ditangkap di chains prerouting.
- Postrouting
Merupakan koneksi yang akan keluar dari router, baik untuk ,trfafic yang masuk ke dalam router dapat ditangkap di chains prerouting.
Implementasi Mikrotik Firewall
1. Blok paket icmp mikrotik
Blok paket icmp ini bertujuan untuk memblok seakan router kita bisa di ping.
Topologi
Alat dan Bahan :
3. Jika sudah pasti terhubung ke internet. langkah selanjutnya adalah silahkan ping ke domain web melalui CMD lewat windows. web yang saya akan blokir adalah www.detik.com sekarang dapat membuktikan kalau kita bisa akses web tersebut.
4. Buka winbox lalu bisa masuk manu IP => Firewall
5. Tambahkan (+) lalu isi chain dengan forowad. untuk Dst. Address isi dengan IP yang telah kita ping di cmd (www.detik.com)
6. Lalu pada bagian action sialhkan isi drop lalu Apply dan OK
Tahap pengujian

1. Blok paket icmp mikrotik
Blok paket icmp ini bertujuan untuk memblok seakan router kita bisa di ping.
Topologi
Alat dan Bahan :
- Laptop
- Winbox
- RB9641-2nD-Tc
- 1 buah pc client untuk test
Konfigurasi Blok icmp mikrotik Buka winbox lalu login ke winbox anda
- Buka winbox lau login ke winbox anda
- Buka menu IP => Firewall
- Klik tambahan (+) lalu pada chain (isi input karena akan memblok paket yang akan masuk ke router) lalu pada Src. Address silahkan isi IP clien yang akan di blok saya isi 192.168.20.250 karena client tersebut akan saya blok. lalu pada bagian protkol silahkan isi cmp.
- Lalu pada bagian actionnya pilih drop untuk memblok paketnya. lalu klik apply dan OK
Tahap pengujian
1. Silahkan buka CMD pada PC client yang telah kita blokir tadi
2. lalu ketik ping (alamat IP Router)
Contoh :
192.168.20.250

Jika muncul request time out, berarti blokir icmp berhasil
2. Memblokir situs web menggunakan mikrotik
Memblokir situs web bertujuan agar client tidak bisa mengakses web tertentu yang telah di blokir fi router.
Topologi

Alat ndan bahan
- RB941 yang terhubung ke internet
- Laptop
- Winbox
- 1 buah client untuk test
- Domain web yang akan di blokir, congtohnya www.detik.com
Konfigurasi blokir web menggunakan mikrotik
- Buka winbox lalu login
- .Untuk memastikan router kita tersambung ke internet silahkan buka new terminal lalu ketik ping google.com tanpa tanda kutip





Tahap pengujian
Untuk melakukan pengujian ini silahkan buka cmd lalu ping www.detik.com dan buka juga browser ketik IP yang di cmd tadi.
Jika berhasil maka hasilnya akan seperti ini :

Daftar Pusaka
https://wiki.mikrotik.com
diakses pada tanggal 26 oktober 2019 pada pukul 8:00
____.2019.Mikrotik.ID: Penggunaan Custom Chain pada Firewall Mikrotik
http://mikrotik.co.id
diakses pada tanggal 26 oktober 2019 pada pukul 9:20
Rizkyunix .2014. Blok Paket ICMP Mikrotik (Blok Ping)
https://rizkiunix.wordpress.com/2014/02/15/blok-paket-icmp-mikrotik-blok-ping/
diakses pada tanggal 26 oktober 2019 pada pukul 10:30
Azhar. 2016.Memblokir situs web menggunakan mikrotik
https://azhar055.wordpress.com/2016/12/06/memblokir-situs-web-menggunakan-mikrotik/
diakses pada tanggal 26 oktober 2019 pada pukul 14:20






Komentar
Posting Komentar